Москва: +7 (495) 134-29-44
Санкт-Петербург: +7 (812) 213-07-12
Заказать звонок
МЕНЮКАТАЛОГ
OOO "ЮНИТРЕКС" - официальный дилер оборудования BIAMP
0Корзина пуста

MICPAT-2 BIAMP Пейджинговый микрофон

MICPAT-2 Пейджинговый микрофон
Артикул: bp2269
Розничная цена:25 134 ₽/шт.

Доставка по всей России со склада в Москве

Остались вопросы? Свяжитесь с нами:

+7 (495) 134-29-44
info@biamp-audio.ru

BIAMP MICPAT-2 - это аналог модели MICPAT-D, но оснащённая двумя кнопками вызова зон, с возможностью как одновременного, так и отдельного вызова. LED-индикация для обеих зон интегрирована в прочную алюминиевую базу. Микрофон поставляется в комплекте с 3 м кабелем, подключение при помощи шестиконтактного коммутационного блока (балансный микрофонный выход и 2 канала для связи).

Подробное описание

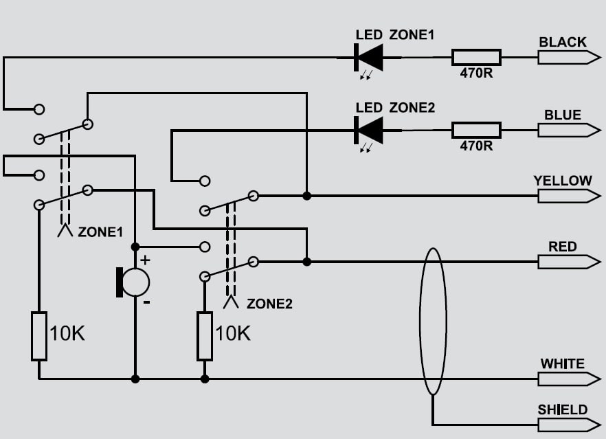
Принципиальная схема MICPAT-2

Принципиальная схема пейджингового микрофона BIAMP MICPAT-2

Частотная характеристика

Частотная характеристика пейджингового микрофона BIAMP MICPAT-2

Габаритные размеры

Габаритные размеры пейджингового микрофона BIAMP MICPAT-2


Тип пейджинговый микрофон на гибкой ножке
Тип капсюля динамический (фантомное или внешнее питание не требуется)
Характеристика направленности кардиоида
Частотная характеристика 80 Гц - 12 кГц
Номинальный выходной уровень 275 мВ балансный
Сопротивление 600 Ом
Кнопки 2 "Push-to-talk" (PPT) для вызова 2 трансляционных зон
Индикация 2 LED-лампочки на каждую кнопку
Соединительный разъем открытый 6-ти контактный кабель
Длина кабеля 3 м
Габариты 175 x 125 x 55
Вес 0.92 кг
Пейджинговый микрофон с базой 1 шт.
Соединительный кабель 1 шт.

Дополнительно

Стерео микшер-предусилитель
20 Гц - 20 кГц; приоритетный вход euroblock с настройкой входного уровня и VOX; входы Mic A/Mic B (euroblock/2х RCA, фантомное питание, эквалайзер, переключатель line/mic); линейные входы 1 euroblock, 2-4 RCA; стереовыходы зоны 1 и 2 (2х euroblock/2х RCA, эквалайзер, переключатель mono/stereo для каждой зоны) ; RS232 (клеммные зажимы 3-Pin); Ethernet (RJ45); 100 - 240 В AC (30 Вт); 430 x 290 х 89 мм (2U); 3.9 кг; черный цвет. .
127 564 руб.
-+
В корзину
Микшер-усилитель на 6 зон с FM/AM тюнером и медиаплеером
Селектор на 6 зон; мощность 240 Вт; встроенный FM/AM тюнер и MP3 плеер с USB портом и слотом под SD/MMC карты; 40 Гц - 25 кГц; LINE вх. 2х2RCA, 2хRCA; вх. пейджингового микрофона 1хRJ45, 1хEuroblock 3-pin; MIC/LINE входы 3хEuroblock 5-pin; аварийный вход 1хEuroblock 4-pin; выходы на зоны 70/100 В и 4 Ом; авар. выходы 1хEuroblock 12-pin, 24 В / 0.3 А на зону и 1хEuroblock 2-pin, 24 В / 0.6 А общий; вх. POWER AMP IN и PRE AMP IN 2хRCA; 6 уровней приоритета; ГОНГ; фантомное питание на микр. входах; эквализация; защита от перегрева, перегрузок и КЗ; питание AC 230 В и DC 24 В; 430х88х360 мм (2U); 13.7 кг.
263 824 руб.
-+
В корзину
Микшер-усилитель на 6 зон
Селектор на 6 зон; мощность 240 Вт; 20 Гц - 30 кГц; LINE вх. 2х2RCA, 2хRCA; вх. пейджингового микрофона 1хRJ45, 1хEuroblock 3-pin; MIC/LINE входы 3хEuroblock 5-pin; аварийный вход 1хEuroblock 4-pin; выходы на зоны 70/100 В и 4 Ом; авар. выходы 1хEuroblock 12-pin, 24 В / 0.3 А на зону и 1хEuroblock 2-pin, 24 В / 0.6 А общий; вх. POWER AMP IN и PRE AMP IN 2хRCA; 6 уровней приоритета; ГОНГ; фантомное питание на микр. входах; эквализация; защита от перегрева, перегрузок и КЗ; питание AC 230 В и DC 24 В; 430х88х360 мм (2U); 13.6 кг.
По запросу

Мы ценим вашу конфиденциальность

Мы используем файлы cookie, чтобы улучшить работу сайта, показывать персонализированную рекламу или контент и анализировать посещаемость. Продолжая использовать сайт, вы соглашаетесь на использование файлов cookie. Политика использования файлов cookie