Москва: +7 (495) 134-29-44
Санкт-Петербург: +7 (812) 213-07-12
Заказать звонок
МЕНЮКАТАЛОГ
OOO "ЮНИТРЕКС" - официальный дилер оборудования BIAMP
0Корзина пуста

PREZONE2 BIAMP Стерео микшер-предусилитель

PREZONE2 Стерео микшер-предусилитель
Стерео микшер-предусилитель PREZONE2
Артикул: bp2089
Розничная цена:127 564 ₽/шт.

Доставка по всей России со склада в Москве

Остались вопросы? Свяжитесь с нами:

+7 (495) 134-29-44
info@biamp-audio.ru

BIAMP PREZONE2 - это профессиональное аудиоустройство, предназначенное для приёма аудиосигналов с разных источников и передачи на две отдельные зоны аудиовыходов. Управление предусилителем возможно посредством органов управления, расположенных на передней панели, настенными панелями управления D-DIWAC и DIWAC (подключение через CAT6 кабель), по локальной сети Ethernet или внешне по RS232 или TCP. При подключении к сети интернет становится доступной функция управления через приложение или текстовыми командами с ПК. Совместим с пейджинговыми микрофонами MICPAT-2 и MICPAT-D, что позволяет передачу сообщений в обе зоны, как независимо, так и вместе. 

PREZONE2 монтируется в рековую стойку (потребуется 2U свободного пространства) или устанавливается на плоскую поверхность. Предусилитель имеет микрофонные и линейные аудио входы и выходы (балансные euroblock и небалансные RCA).

Ключевые особенности и преимущества:

  • Приоритетный вход;
  • 2 моно микрофонных/линейных входа;
  • 2 стерео выхода зон;
  • Назначаемый пейджинговый вход на две зоны;
  • 4 линейных стерео входа;
  • Контроль с помощью настенных панелей D-DIWAC или DIWAC;
  • Автоматическое выключение;
  • Подключение по Ethernet и RS232;
  • Управление приоритетным выходом;
  • Клейкие этикетки для обозначения зон и источников;
  • Управление с помощью Webapp.

Подробное описание

Варианты сетевых подключений

Подключение стереопредусилителя BIAMP PREZONE2 по локальной сети с помощью маршрутизатора

Подкючение стереопредусилителя BIAMP PREZONE2 напрямую

Беспроводное подключение стереопредусилителя BIAMP PREZONE2

Инсталляция в рековую стойку

Инсталляция стереопредусилителя BIAMP PREZONE2 в рековую стойку

Блок-схема

Блок-схема стереопредусилителя BIAMP PREZONE2

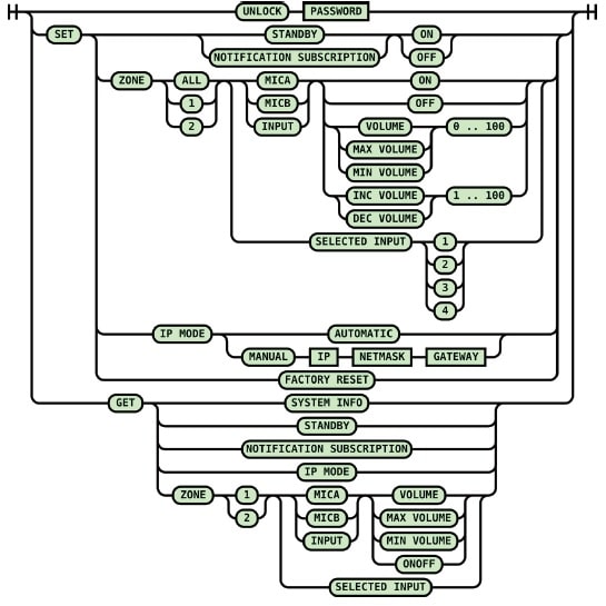
Диаграмма текстовых команд RS232

Диаграмма текстовых команд RS232

Обновление прошивки

Схема подключения стереопредусилителя BIAMP PREZONE2 к ПК

Контроль через Webapp

Окно настроек Webapp BIAMP PREZONE2


Тип 2 зонный предусилитель
Поддержка стандартов системы трансляции 100 В / 8 Ом
Частотный диапазон 20 Гц - 20 кГц
Фантомное питание +48 В (7мA/вход)
Электропитание 100-240 В AC 50/60 Гц
Потребляемая мощность 60 Вт
Стандарт RS-232 115200/8-N-1
Входы:
Микрофоны 2 канала с фантомным питанием (RCA/euroblock)
Микрофонная консоль 1 канал для двух консолей, euroblock/euroblock
Приоритетный вход euroblock 5-Pin
Линейный вход 4 стерео канала, 1 - RCA/euroblock, 2-4 - RCA
Выходы:
Аудио зоны 2 зоны (моно/стерео для каждой) - RCA/euroblock
Приоритетный выход euroblock
Управление:
Локальное органы управления на панели, настенная панель управления
Дистанционное RS232 (клеммные зажимы 3-Pin). Ethernet (RJ45)
Регуляторы:
Микрофонных входов фантомное питание, переключатель mic\line, эквалайзер, регулятор входной чувствительности, VOX, Chime (для микрофонных консолей)
Линейных входов входной чувствительности
Выходов зон эквалайзер, переключатель mono/stereo
Физические характеристики:
Размеры 430 х 290 х 89 мм
Вес 3.9 кг.
Стерео микшер-предусилитель 1 шт.
Руководство пользователя 1 шт.

Дополнительно

Настенная панель управления
Управление матричными коммутаторами AUDIOSYSTEM 8.8 и AUDIOCONTROL12.8; выбор канала, управление громкостью; возможность программирования; ЖК дисплей на 2 строки по 12 знаков; подключение через Euroblock 3-pin кабелем с сечением до 2.5 мм² и длиной до 580 м; 115х70х20 мм; 0.07 кг.
27 686 руб.
-+
В корзину
Стерео микшер-предусилитель
20 Гц - 25 кГц; ОСШ 97 дБ; КНИ 0.2%; приоритетный вход euroblock с настройкой входного уровня и VOX; входы Mic A/Mic B (euroblock/2х RCA, фантомное питание, эквалайзер, переключатель line/mic); линейные входы 1-4 (2х RCA); выходы зоны 1 и 2 (2х euroblock/2х RCA, эквалайзер, переключатель mono/stereo) для каждой зоны; 100 - 240 В AC (30 Вт); 483 x 305 х 88 мм (2U); 3.65 кг; черный цвет.
73 703 руб.
-+
В корзину
Настенная панель управления
Управление матричными коммутаторами AUDIOSYSTEM 8.8 и AUDIOCONTROL12.8; выбор канала, управление громкостью; возможность программирования; ЖК дисплей на 2 строки по 12 знаков; подключение через Euroblock 3-pin кабелем с сечением до 2.5 мм² и длиной до 580 м; 83х83х20 мм; 0.07 кг.
25 134 руб.
-+
В корзину
Пейджинговый микрофон
Пейджинговый микрофон; 315 мм гибкая ножка; динамический; кардиоидная характеристика направленности; частотная характеристика 80 Гц - 12 кГц; переключатель «Talk - Off - Continuous talk»; подключение с помощью DIN5 кабеля; длина кабеля 3 м; 165 х 120 х 50 мм; 810 г.
17 669 руб.
-+
В корзину
Пейджинговый микрофон
Пейджинговый микрофон; 310 мм гибкая ножка; динамический; кардиоидная характеристика направленности; частотная характеристика 80 Гц - 12 кГц; 2 "Push-to-talk" (PPT) кнопки вызова ; подключение с помощью шестиконтактного кабеля; длина кабеля 3 м; 175 х 125 х 55 мм; 920 г.
25 134 руб.
-+
В корзину
Настенный регулятор громкости
Макс. мощность громкоговорителей в линии 30 Вт; сопротивление 70 В; 11 позиций регулирования + откл.; встроенное реле аварийного отключения аттенюации DC 24 В; разъем Euroblock 6-pin; врезной пластиковый корпус белого цвета; размеры 115х70х47 мм; вес 0.27 кг.
6 709 руб.
-+
В корзину

Мы ценим вашу конфиденциальность

Мы используем файлы cookie, чтобы улучшить работу сайта, показывать персонализированную рекламу или контент и анализировать посещаемость. Продолжая использовать сайт, вы соглашаетесь на использование файлов cookie. Политика использования файлов cookie